Mạch in (PCB) là xương sống của hầu hết các thiết bị điện tử hiện đại. Nó cung cấp nền tảng để kết nối các thiết bị điện tử. Đối với người mới bắt đầu, thiết kế mạch in có vẻ phức tạp, nhưng nếu có cách tiếp cận đúng đắn, nó sẽ trở thành một việc dễ dàng hơn và mang lại lợi ích lớn. Bài viết này sẽ hướng dẫn các bạn từng bước trong quy trình thiết kế mạch in trên phần mềm EasyEDA, từ khâu lập kế hoạch đến khâu kiểm tra cuối cùng.

Hình 1 Mạch in thành phẩm sau khi đã hàn linh kiện
Bây giờ, chúng ta sẽ cùng xem xét quy trình thiết kế mô-đun sạc pin lithium-ion như một ví dụ. TP4056 là một trong những mô-đun sạc phổ biến nhất hiện nay, vì vậy sẽ thật tuyệt vời khi tạo ra phiên bản 2 của mô-đun sạc TP4056 nổi tiếng. Nhưng để tăng định mức dòng điện, chúng tôi đã thay thế mạch bằng một IC mới có tên là IP2312, giữ nguyên hình dạng PCB tương tự như TP4056. Có khả năng chịu tải lên đến 3A. Hãy tiếp tục theo dõi bài đọc để có được hướng dẫn chi tiết.
1. Các bước thiết kế mạch in
Bước 1: Tìm hiểu về các yêu cầu của mạch

Hình 2. Tìm hiểu các yêu cầu, tính năng, nguyên lý hoạt động của linh kiện trước khi thiết kế mạch
Trước khi bắt đầu với phần mềm thiết kế, điều quan trọng là phải hiểu rõ về mạch điện mà bạn muốn thiết kế. Bắt đầu bằng cách phác thảo sơ đồ trên giấy hoặc sử dụng phần mềm như KiCad, Eagle hoặc EasyEDA. Bao gồm tất cả các thành phần cần thiết, chẳng hạn như điện trở, tụ điện, vi điều khiển và giắc nối. Đảm bảo rằng mỗi thành phần được kết nối đúng cách để thực hiện đúng chức năng. Thông thường, thiết kế mạch bắt đầu từ giấy bút với cảm hứng từ các vấn đề trong thế giới thực. Trong ví dụ này, vấn đề cần quan tâm là thời gian sạc dài của TP4056.
Bước 2: Lựa chọn phần mềm thiết kế mạch

Hình 3. Giao diện phần mềm thiết kế mạch EasyEDA
Đối với người mới bắt đầu, phần mềm thiết kế mạch in có giao diện thân thiện với người dùng là điều cần thiết. Các phần mềm thiết kế phổ biến bao gồm KiCad, Eagle, Altium, và EasyEDA… Các chương trình này cho phép bạn tạo sơ đồ nguyên lý, bố trí các linh kiện và thiết kế các đường mạch. Bạn cũng có thể tìm thấy các thư viện linh kiện tiêu chuẩn để đơn giản hóa quy trình. Để giữ cho quy trình đơn giản, chúng tôi sử dụng EasyEDA vì thư viện và cơ sở dữ liệu trực tuyến khổng lồ của nó.
Bước 3: Lập sơ đồ nguyên lý khi thiết kế mạch trên EasyEDA
Sau khi bạn đã chọn phần mềm, hãy bắt đầu bằng cách tạo sơ đồ nguyên lý. Sơ đồ nguyên lý là bản thiết kế các kết nối điện, cho thấy cách các linh kiện được liên kết. Sơ đồ nguyên lý của mạch in có thể được tạo bằng cách xem datasheet của linh kiện để sắp xếp và kết nối các linh kiện theo đó.

Hình 4. Vẽ sơ đồ nguyên lý của mạch cần thiết kế
Đôi khi chúng ta cần thay đổi giá trị và chủng loại của các linh kiện tùy thuộc vào trường hợp cụ thể. Có rất nhiều lựa chọn thay thế khác nhau cho một linh kiện. Sơ đồ nguyên lý trong ví dụ về mô-đun sạc dựa trên IP2312 được đính kèm ở trên, mạch được chia thành các vùng khác nhau theo chức năng nhằm mục đích dễ đọc và giảm thời gian R&D.
Bước 4: Bố trí linh kiện trên bo mạch (PCB Layout)

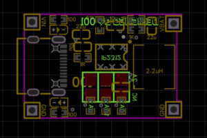
Hình 5. Bố trí linh kiện trong thiết kế mạch in
Sau khi lập sơ đồ nguyên lý của mạch điện, bước tiếp theo là bố trí các linh kiện trên mạch in, bao gồm các bước sau:
- Xác định kích thước bo mạch.
- Xác định vị trí các linh kiện nhằm tối ưu hiệu suất hoạt động và hạn chế chiều dài đường mạch.
- Đảm bảo linh kiện được đặt đúng mặt, xoay đúng hướng, căn chỉnh chuẩn xác.
- Tránh việc đặt chồng chéo linh kiện, đảm bảo đủ khoảng cách cần thiết cho quá trình hàn linh kiện.
Trong ví dụ này, tất cả các thành phần được đặt sát nhau để giảm thiểu chiều dài đường mạch. Vì chúng tôi đang thiết kế mạch cho IC IP2312 sử dụng kích thước mạch nhỏ của mô-đun TP4056, việc sắp xếp hợp lý linh kiện đóng vai trò quan trọng trong việc đi đường mạch.
Bước 5: Đi dây khi thiết kế mạch trên EasyEDA
Bây giờ đến quá trình sử dụng các đường mạch để kết nối các linh kiện. Các đường mạch là các đường dẫn bằng đồng mang tín hiệu điện giữa các linh kiện. Sử dụng các hướng dẫn sau:

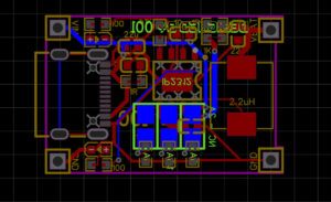
Hình 6. Đi dây kết nối các linh kiện trên mạch PCB
- Giữ các đường mạch càng ngắn càng tốt để giảm điện trở và nhiễu.
- Đi đường nguồn và đường đất cẩn thận, sử dụng đường mạch có độ rộng lớn hơn để có hiệu suất tốt hơn.
- Chú ý đến các quy tắc thiết kế, chẳng hạn như khoảng cách đường mạch, để tránh đoản mạch.
- Sử dụng lỗ xuyên để kết nối các đường mạch trên các lớp khác nhau nếu cần trong PCB nhiều lớp.
- Ghi nhớ định mức dòng điện và hệ số tản nhiệt của đường mạch.
Có thể sử dụng các công cụ trực tuyến để tính toán cường độ dòng điện định mức cho các đường mạch. Các quy tắc thiết kế phải được đáp ứng, có thể sử dụng đi dây tự động để giảm thời gian phát triển nhưng cần chú ý việc này có thể không mang lại kết quả đáng tin cậy trong một số trường hợp.
Bước 6: Thêm Power Plane và Ground Plane

Hình 7. Phủ đất khi thiết kế mạch PCB trên EasyEDA
Đối với hầu hết các mạch in, đặc biệt là những mạch in có dòng điện lớn, việc thêm Power plane và Ground plane là rất quan trọng. Power plane dẫn nguồn điện đều trên toàn bộ bo mạch, trong khi Ground plane làm giảm nhiễu điện. Power plane và Ground plane thường là các vùng đồng rắn bao phủ các lớp của mạch in.
Mạch in trong ví dụ được thiết kế hai lớp, chúng tôi đã thêm Ground plane ở cả hai mặt để giảm nhiễu điện áp đầu vào. Ground plane là lớp đồng nguyên chất được thêm vào mạch in và kết nối với tất cả các chân GND của các linh kiện trong mạch.
Bước 7: Thêm tên và các ký hiệu trên lớp Silkscreen
Thêm Silkscreen cho các mã linh kiện, số thứ tự chân, logo hoặc các dấu hiệu quy định. Lớp chữ (Silkscreen) là một công cụ quan trọng phục vụ quá trình lắp ráp và xử lý sự cố, giúp xác định các linh kiện và vị trí của chúng. Cần đảm bảo rằng lớp Silkscreen không ảnh hưởng đến các điểm hàn hoặc đường mạch. Để biết thêm thông tin, hãy xem bài viết đầy đủ của chúng tôi về hướng dẫn toàn diện về Silkscreen trên PCB.

Hình 7. Thông tin trên lớp Silkscreen trên file thiết kế mạch
Bước 8: Kiểm tra các quy tắc thiết kế DRC khi thiết kế mạch trên EasyEDA
Trước khi hoàn thiện thiết kế, hãy chạy Kiểm tra quy tắc thiết kế (Design Rules Check – DRC) để phát hiện bất kỳ lỗi nào như vấn đề về khoảng cách tối thiểu hoặc các đường mạch chưa được nối. Hầu hết các phần mềm thiết kế PCB đều bao gồm công cụ DRC, giúp đảm bảo thiết kế đáp ứng các thông số kỹ thuật của nhà sản xuất mà không phát sinh lỗi.

Hình 8. Thông báo lỗi sau khi chạy DRC
Bước 9: Xuất file gia công định dạng Gerber
Sau khi thiết kế của bạn hoàn tất và được kiểm tra, bạn cần xuất các file Gerber. Các file này chứa thông tin cần thiết để các nhà sản xuất chế tạo mạch. Mỗi lớp mạch in của bạn (ví dụ: lớp Top, Bottom, lớp Silkscreen, lớp Solder Mask) sẽ được thể hiện chi tiết trong các file này.

Hình 9. Xuất file Gerber trên phần mềm EASY EDA
2. Lợi thế khi thiết kế mạch trên EasyEDA
EasyEDA là một công cụ đa năng dành cho các kỹ sư điện tử, người đam mê và sinh viên, cho phép thiết kế, thử nghiệm và kiểm tra mạch điện nhanh chóng và hiệu quả. Giao diện thân thiện với người dùng và các tính năng độc đáo đã khiến nó trở thành lựa chọn phổ biến.

Hình 10. Phần mềm Easy EDA có cả phiên bản Online và Offline tùy theo nhu cầu người dùng
Tích hợp với các công cụ khác: EasyEDA hỗ trợ nhiều định dạng file như Altium, Eagle và KiCad, giúp việc nhập/xuất thiết kế trở nên liền mạch. Nó cũng tích hợp với các nền tảng đám mây như Dropbox và Google Drive để dễ dàng chia sẻ và sao lưu dự án.
Chi phí thấp: EasyEDA tiết kiệm chi phí, cung cấp các tùy chọn miễn phí cho các dự án nhỏ và các gói cao cấp giá cả phải chăng cho các tính năng nâng cao.
Hình ảnh 3D: Với tính năng hình ảnh 3D, người dùng có thể xem thiết kế PCB theo thời gian thực, giúp sắp xếp linh kiện và xác định các vấn đề thiết kế tiềm ẩn.
Thiết kế sơ đồ nguyên lý và mạch in: Người dùng có thể thiết kế cả sơ đồ nguyên lý và mạch in trong cùng một nền tảng, với các công cụ để nhập thiết kế hoặc tạo thiết kế mới từ đầu.
Thư viện linh kiện lớn: EasyEDA cung cấp một thư viện linh kiện mở rộng, bao gồm điện trở, tụ điện, transistor và IC. Người dùng cũng có thể tạo hoặc nhập các linh kiện tùy chỉnh.
3. Kết luận
Cuối cùng, khi bạn đã có file Gerber, bạn có thể gửi chúng đến nhà sản xuất PCB. Nhiều nhà sản xuất cung cấp công cụ báo giá trực tuyến nơi bạn tải file lên, chọn thông số kỹ thuật của bo mạch (như vật liệu và độ dày) và đặt hàng. Thiết kế mạch in có vẻ đáng sợ lúc đầu, nhưng bằng cách làm theo các bước này, ngay cả người mới bắt đầu cũng có thể thiết kế được các mạch điện hoạt động tốt. Thực hành là chìa khóa theo thời gian, bạn sẽ phát triển các kỹ năng để tối ưu hóa việc bố trí linh kiện, giảm nhiễu và tạo ra các thiết kế chất lượng cao.
Sau khi đã hoàn thiện file thiết kế các bạn có thể gửi trực tiếp đến Điện tử Hatakey để tiến hành đặt gia công mạch in theo thông tin liên hệ dưới đây:
Chúc bạn thiết kế vui vẻ!

English